Screencast Keys: Anzeige von Maus- und Tastaturaktionen

Möchte man in Online-Kursen oder in Videos Tastenaktionen sichtbar machen, hilft das Script Screencast Key Status Information (space_view3d_screencast_keys.py). Sollte es sich nicht in der aktuellen Blender-Distribution befinden, kann man es über den folgenden Link beziehen und mit "Ziel speichern unter" auf der Festplatte speichern:

https://svn.blender.org/svnroot/bf-extensions/trunk/py/scripts/addons/space_view3d_screencast_keys.py

In den Preferences geht man auf dem Tab Add-Ons und fügt das Script über die Funktion Install from File... hinzu.

Screencast Keys

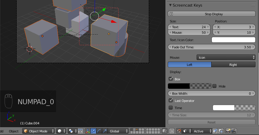
Sobald es installiert ist, erscheint im Properties Shelf des 3D Viewports ein weiterer Tab Sceencast Keys. Über die Taste Start Display wird die Darstellung der Tastenbedienungen gestartet. Mittels der Optionen auf dem Tab kann die Darstellung von Maus- und Tastaturaktionen gesteuert werden.

Externe Links

© 2017 ff. Almut Brunswick. Nur für den persönlichen Gebrauch! Aus rechtlichen Gründen distanziere ich mich von allen externen Links.